首页
服务项目
工程师
经典案例
专家咨询
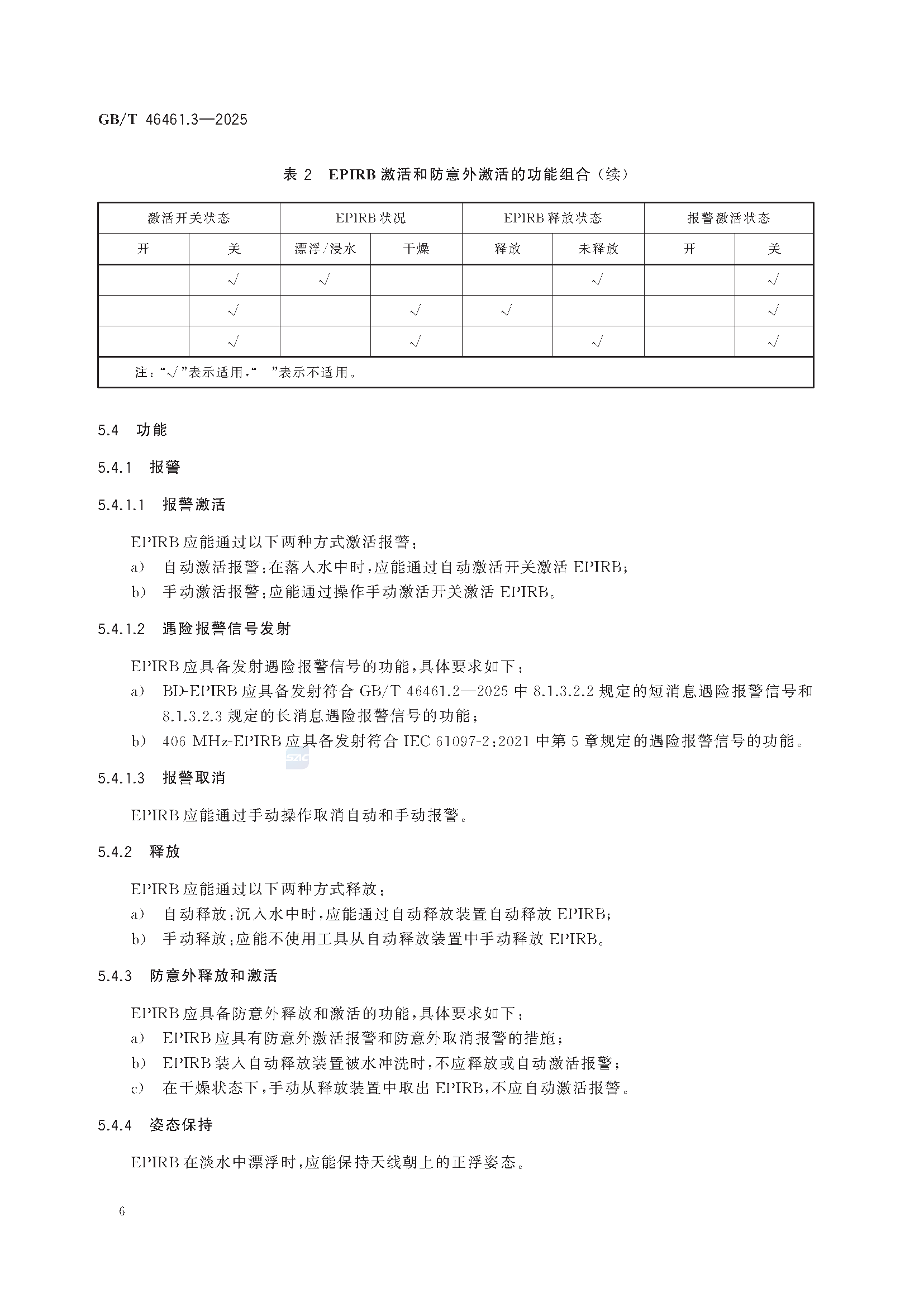
技术圈
登录 / 注册
通导助手
国际公约法规(含国/部/行标)
国标/部标/行标(中国)
GB/T 46461.3-2025 全球
GB/T 46461.3-2025 全球卫星导航系统(GNSS)船舶应急定位信息服务系统 第3部分:应急无线电示位标性能要求及测试方法
国际公约法规(含国/部/行标) / 国标/部标/行标(中国)
8阅读
2026-02-26
全球卫星导航系统(GNSS)船舶应急定位信息服务系统 第3部分:应急无线电示位标性能要求及测试方法