首页
服务项目
工程师
经典案例
专家咨询
技术圈
登录 / 注册
通导助手
船级社规范(含中国海事局)
Cyber Secure 网络安全
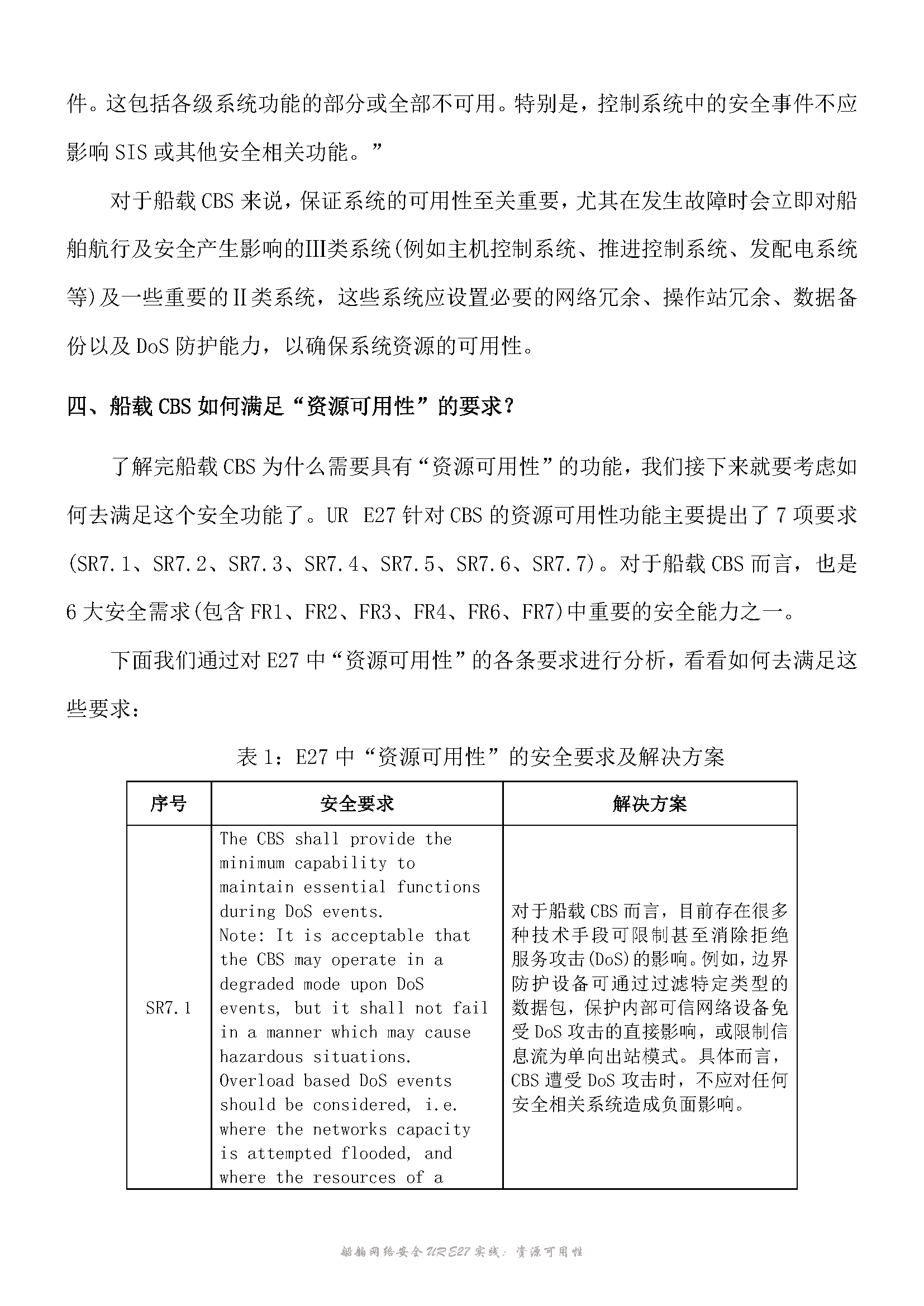
船舶网络安全UR E27实践:资源可用性
船舶网络安全UR E27实践:资源可用性 (2025)
船级社规范(含中国海事局) / Cyber Secure 网络安全
85阅读
2025-10-28
船舶网络安全UR E27实践:资源可用性 (2025)