首页
服务项目
工程师
经典案例
专家咨询
技术圈
登录 / 注册
通导助手
船级社规范(含中国海事局)
Cyber Secure 网络安全
船舶网络安全E26安全框架溯源:NIST
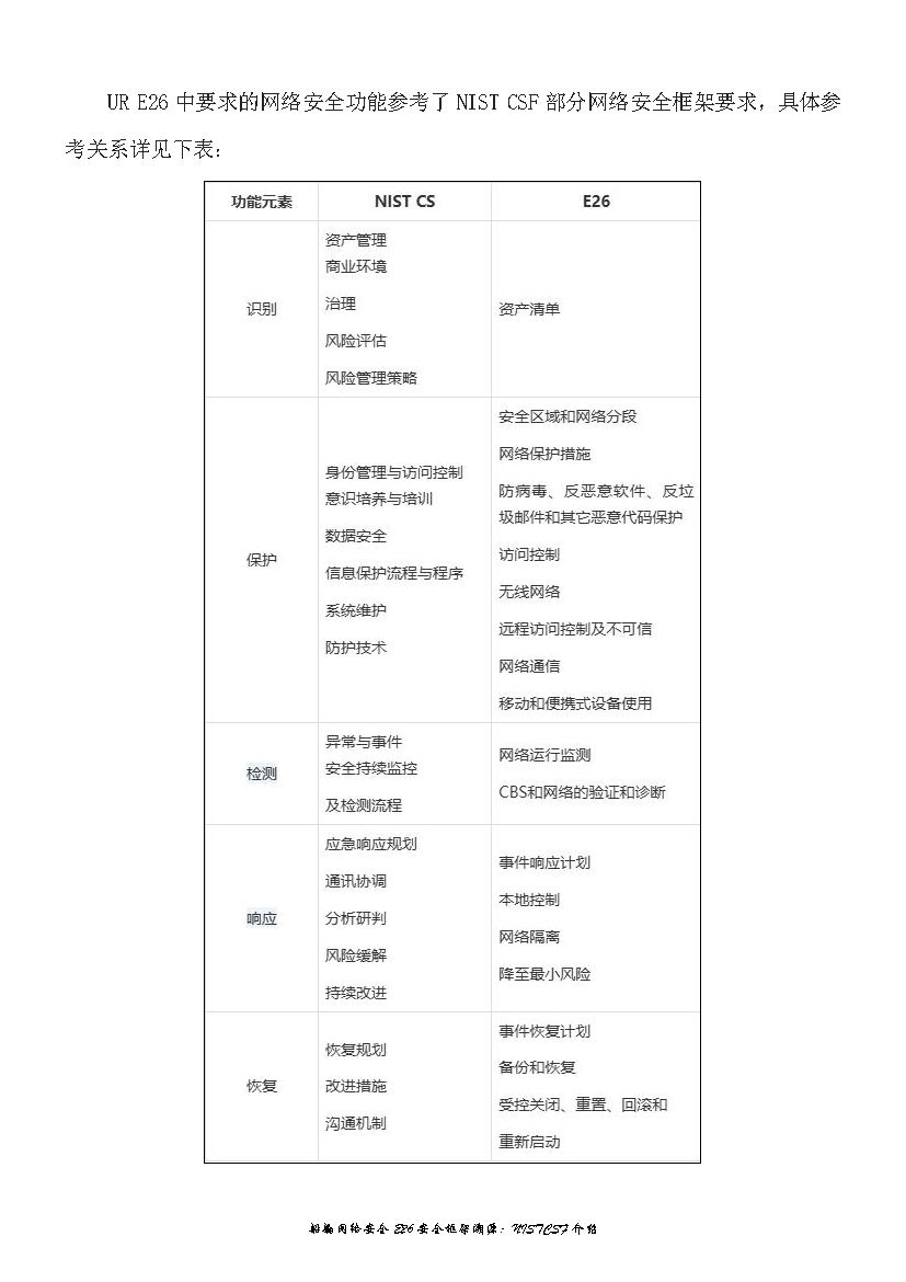
船舶网络安全E26安全框架溯源:NIST CSF介绍
船级社规范(含中国海事局) / Cyber Secure 网络安全
89阅读
2025-10-15
船舶网络安全E26安全框架溯源:NIST CSF介绍