首页
服务项目
工程师
经典案例
专家咨询
技术圈
登录 / 注册
通导助手
电子海图操作指南
古野 FURUNO FMD-3X00操作指南
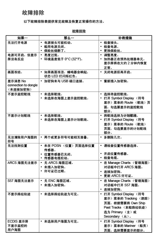
9. 维护与故障排除
9. 维护与故障排除
电子海图操作指南 / 古野 FURUNO FMD-3X00操作指南
51阅读
2021-11-23